论科学技术引导对舰船研制的作用(上篇)
发布日期: 2021-12-09 来源:弗•谢•尼基金 心系舰船 访问量:
论科学技术引导对舰船研制的作用(上篇)

它重申克雷洛夫国家科学中心对国家舰船研制项目所发挥的科学技术引导作用,并介绍该文集中若干篇论文的科技成果。
这是我为了对所翻译的“舰船研制的重大科学问题及其如何解决”文章续写我的译者感言续二:“两个科研所是俄罗斯海军舰船研制的技术领导和责任单位”而选读的几篇文章之一。在阅读它们过程中,我萌生了不如把它们也翻译出来,可能有的读者对它们的兴许甚于阅读我即将写出的译者感言?于是我将陆续把它们先于我的“译者感言续二”发表于这一平台。
舰船的技术面貌显示一个国家的发展水平,在这一正确而又值得自豪的公认道理后面是俄罗斯科学家们的巨大劳动付出。对我国绝大多数舰船设计所做出的技术决定都曾经过克雷洛夫国家科学中心试验室的试验验证和理论计算确认。这意味着对每艘舰船,克雷洛夫中心的科技人员都投入大量的智力劳动。我国海军舰船的研制过程是在遵守相当严格的国家指令、法律以及技术文件的规定下推进的。其主要文件之一就是“舰船研制条例”(Положение о создании кораблей и судов),它对国防订购的舰船确定其研制程序。2017年5月,俄联邦国防工业委员会颁布该条例的新版本。该文件明确规定俄联邦国家独资企业 - 克雷洛夫国家科学中心是造船部门基础性的国家科学中心。它对造船部门为研制海军技术装备所进行的科学和设计工作实行必要的监督和协调,以对所关注的具有部门全局性和涉及多部门合作的问题都能高效率解决和全面完成。在这一文件中规定了作为部门基础的国家科学中心应对舰船及其武器装备和技术设施的样机在它们的整个生命周期内均应实施科学技术引导的作用。克雷洛夫中心贯彻其科学技术引导功能是通过与产品总设计师就其工作方向,与工业部门的科学研究机构就其专业,与订货方的科学研究机构就其贯彻的军事–科学引导作用进行协调活动予以实现的。军事–科学引导和科学 - 技术引导的主要目的是深刻而全面的制订出对舰船和军事技术的战役–战术、军事–技术和军事–经济要求,对工业部门为研制的军舰和样机所做出的概念性的和技术的一切决定做出评估,并在此基础上提出建议以保证它们获得高效率的作战性能。对舰船及其武器装备和技术设施的科学技术引导工作是从为研制舰船开展目标明确的科学技术储备的研究工作开始,一直持续进行到该型舰船退出现役、报废处理时结束。目标明确的科学技术储备包括通过论证确定拟研制舰船及其主要配套设备的实现途径,以及为了综合优化它们的战术技术特性而进行的理论和试验研究的全部工作。
本文正是根据俄联邦国家标准:ГОСТР 56135-2014
“军用产品寿命期管理总则”«Управление жизненным циклом продукции военного назначения. Общие положения»)论述军舰寿命期的如下的特定阶段:
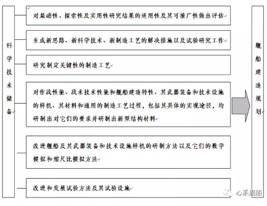
创建该舰船的科学技术储备以及生成其设计概念(即预设计方案 -аванпроект)。需要指出,科学技术储备 – 这是一组科技知识的总和(形成新的理念,做出的技术决定和制订出远景制造工艺),其目的是保证拟研制舰船及其武器装备和技术设施的样机能满足当代和未来的需求。科学技术储备工作的主要结果应是:
对基础性、探索性以及实用性研究结果的适用性及其可推广性做出评估;
生成新思路,新科学技术、新制造工艺的解决措施以及对它们的试验研究工作;
研究制订关键性的制造工艺;
对作战性能、战术技术性能和舰船建造特性、其武器装备和技术设施的样机、其材料和通用的制造工艺过程,包括其具体实现途径,均研制出对它们的要求并研制出新型结构材料;
改进舰船及其武器装备和技术设施样机的研制方法以及它们的数学模拟和缩尺比模拟方法;
改进和发展试验方法及其试验设施(图1)。

图1 科学技术储备
克雷洛夫中心参与科学技术储备计划的制订并在其所擅长的领域完成基础性、探索性
以及实用性的科学研究和试制工作(原文为научно-исследовательскиеиопытно-конструкторскиеработы,缩写为НИОКР)。
基于所制订的科学技术储备的一般原则以及对其未来使用条件的预先考虑,做好目标明确的科学技术储备,它包括理论和试验研究的全部工作,其目的是论证确定拟研制的具体舰船及其主要配套设备的实现途径,以及对它们的战术技术特性进行综合优化。
作为舰船生命周期的一个阶段–生成目标明确的科学技术储备的主要结果应是:
制订远景舰船技术面貌方案;
对舰船及其武器装备与技术设施样机在计划周期内能达到的作战与使用特性做出评估;
对基于采用新的技术决定、新材料和电子元器件的舰船及其武器装备与技术设施样机所能达到的战术技术以及技术经济特性做出评估;
制订舰载武器装备和技术设施的基本制造工艺规程以确保达到所承诺的战术技术特性;
制造供演示用的模型以证实其制造工艺的可实现性。
制订有关创建和发展科学试验、制造生产和测试基地的建议(图2)。

图2 目标明确的科学技术储备
翻译:严宝兴
相关附件:
相关新闻:
               “海洋工程与海洋平台技术”专题征文 (2025-02-27)
               “舰船仿真技术前沿与应用”增刊征文 (2025-06-05)
               中国船舶吸收合并中国重工获上交所并购重组审核委员会审核通过 (2025-07-05)
               欢迎参展丨9月16-18日相约2025南通船舶海工产业展 (2025-07-04)
               瞄准东方, 美国有一个大胆又精明的海战计划 (2025-07-03)
               中国(长兴岛)LNG船产业联盟2025年工作会议召开,第二批19家成员单位加入联盟 (2025-06-20)
 
		
