综合资讯
科技自立自强,“十四五”规划为船舶行业点题
发布日期: 2021-03-16 来源:中国船舶经研中心 海事早知道 访问量:
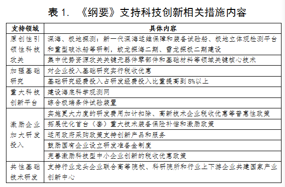
《中华人民共和国国民经济和社会发展第十四个五年规划和2035年远景目标纲要》(以下简称《纲要》)正式印发。《纲要》不仅在多处提及船海产业发展,更为重要的是将创新摆在我国现代化建设全局中的核心地位,把科技自立自强作为国家发展的战略支撑,对处于转型升级关键期的中国船舶工业来说,实现科技自立自强必将为我国船舶工业实现新的发展注能蓄力。

相关附件:
相关新闻:
               福建舰入列纪念腕表!七一四所设计 (2025-11-13)
               芬兰发布《北极安全战略》 (2025-12-01)
               兼并重组,推进扩能,日本力图重振造船业 (2025-11-27)
               向海图强 智领深蓝|中船集团科创大会暨科技周9大论坛即将登场 (2025-11-27)
               日本5家企业合作欲重振造船业 (2025-11-27)
               车船低碳联合创新实验室揭牌成立 (2025-11-24)

